
Részletes termékleírás
| Címke sebessége: | 20-200db / perc (a címke hosszától és a palack vastagságától függően) | Vastag címke objektum: | 20-200mm |
|---|---|---|---|
| Tárgy magassága: | 30-200mm | A címke magassága: | 15-110mm |
| A címke hossza: | 25-300mm | Címkehenger belső átmérője: | 76mm |
| A címkehenger külső átmérője: | 300mm | Tápegység: | 220V 50 / 60Hz 0,75KW egyfázisú |
| A gép súlya: | 150kg | A gép mérete: | 1600 (L) * 550 (W) * 1600 (H) mm |
| Kulcsszó: | Lapos felületű feliratozó | 1. modell: | HAP200 |
| 2. modell: | HAP300 |
Automata lapos felületű címkéző gép, SUS304 rozsdamentes acél gazdaságos automatikus felső és oldalsó címkéző gép
Alkalmazás:
Automatikus lapos felületű címkéző gép, SUS304 rozsdamentes acél takarékos automata felső és oldalsó címkéző gép mindenféle lapos tárgyhoz alkalmazható, például élelmiszerekhez, vegyiparhoz, gyógyszeriparhoz, kozmetikai cikkekhez, írószerekhez, CD-lemezekhez, kartondobozokhoz, dobozokhoz és különféle olajforralókhoz stb. automatikus felső és oldalsó címkézőgép a lapos oldalú címkézéshez. A gazdaságos automatikus felső és oldalsó címkéző gép alkalmas:

Jellemzők:
- A fő testet SUS304 rozsdamentes acél és kiváló minőségű alumíniumötvözet gyártja.
- A címkéző fejet fejlett léptető motor hajtja, amelyet Japánból importálnak.
- Minden varázsszem Japánban készült fejlett fotódetektor.
- A PLC vezérlőrendszer emberi interfésszel van ellátva, amely 60 memóriacsoportot tartalmaz.
- A címkézés helye és magassága állítható.
- A szállítási magasság a gyártósor magasságával állítható be.
- Tudjon kapcsolódni a szállítószalaghoz és a gyártósorhoz
- Átlátszó címkefigyelő az opcióhoz.
Megjelenési adat:

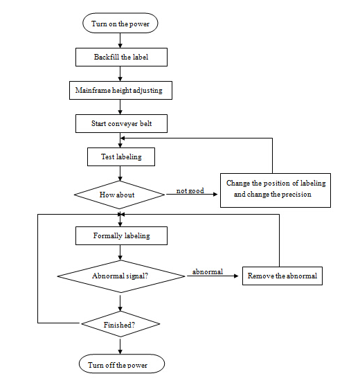
Működési folyamatábra:

Kördiagramm:

Csomagolás és szállítás:
1. Kikötő:Shanghai
2. Csomagolás részletei:fadoboz export csomagolás
3. Szállítási részlet:Általában a fizetés kézhezvétele után 12-15 nappal
GYIK:
1) .A címke megjelenítése egyenesen megy tovább
Ok: a címkézési kimeneti sebesség túl nagy, vagy a futószalag sebessége alacsony
Megoldások: lassítsa a címke kiadási sebességét vagy gyorsítsa fel a futószalag sebességét (a palack mozgásának sebessége).
2) .címkés szemetelő goffer
Ok:
① az eke tábla nem lapos;
②a lehúzott deszka éle nem párhuzamos az üveg borításával;
③ a címke túl világosra van nyomva
Megoldások:
①cseréljen egy eke deszkát,
② állítsa be úgy, hogy a deszka lehúzható oldala párhuzamos legyen a palack fedelével,
③ütközzen megfelelően a címke övén.
Címke: lapos címkés applikátor, dobozos címkéző gép









